2026年歡迎來到公海7108線路招收全日制(含學術學位和專業學位)和非全日制(專業學位)兩種類別碩士研究生。
一、全日制學術學位碩士研究生招生專業目錄和參考書目
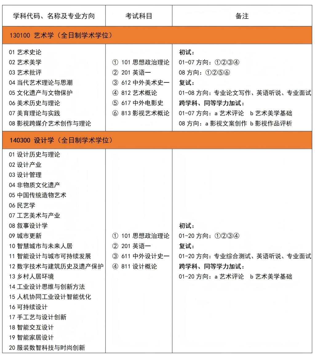
(一)招生專業目錄

(二)初試各學科(專業)主要參考書目
130100藝術學
01—07方向:
《中國美術史教程》(增訂本),薄松年等編著,陜西人民美術出版社,2008年版。
《外國美術史》,李建群、邵亦楊主編,湖南美術出版社,2012年版。
《中國美術史》,《中國美術史》編寫組編,高等教育出版社,2019年版。
《外國美術簡史》(彩插增訂版),中央美術學院人文學院美術史系外國美術史教研室編著,中國青年出版社,2014年版。
《藝術學概論》(第五版),彭吉象著,北京大學出版社,2019年版。
《美術概論》,鄧福星著,上海人民美術出版社,2009年版。
08方向:
《中國電影藝術發展史教程》,黃會林主編,周星等著,北京師范大學出版社,2005年版。
《世界電影藝術發展史教程》,王宜文著,北京師范大學出版社,2022年版。
《電影理論基礎》,陳曉云著,北京聯合出版公司出版社,2016年版。
《影視美學》(第3版),彭吉象著,北京大學出版社,2019年版。
《影視藝術概論》,曲春景、程波主編,高等教育出版社,2017年版。
140300設計學
01—20方向:
《中國工藝美術史》(修訂本),田自秉著,東方出版中心,2010年版。
《中國工藝美術史新編》(第二版),尚剛編著,高等教育出版社,2015年版。
《外國工藝美術史》(第二版),張夫也編著,高等教育出版社,2015年版。
《現代設計藝術史》,董占軍編著,人民美術出版社,2024年版。
《中國設計藝術原理》,唐家路、張愛紅著,山東教育出版社,2024年版。
《設計學概論》,尹定邦、邵宏主編,人民美術出版社,2021年版。
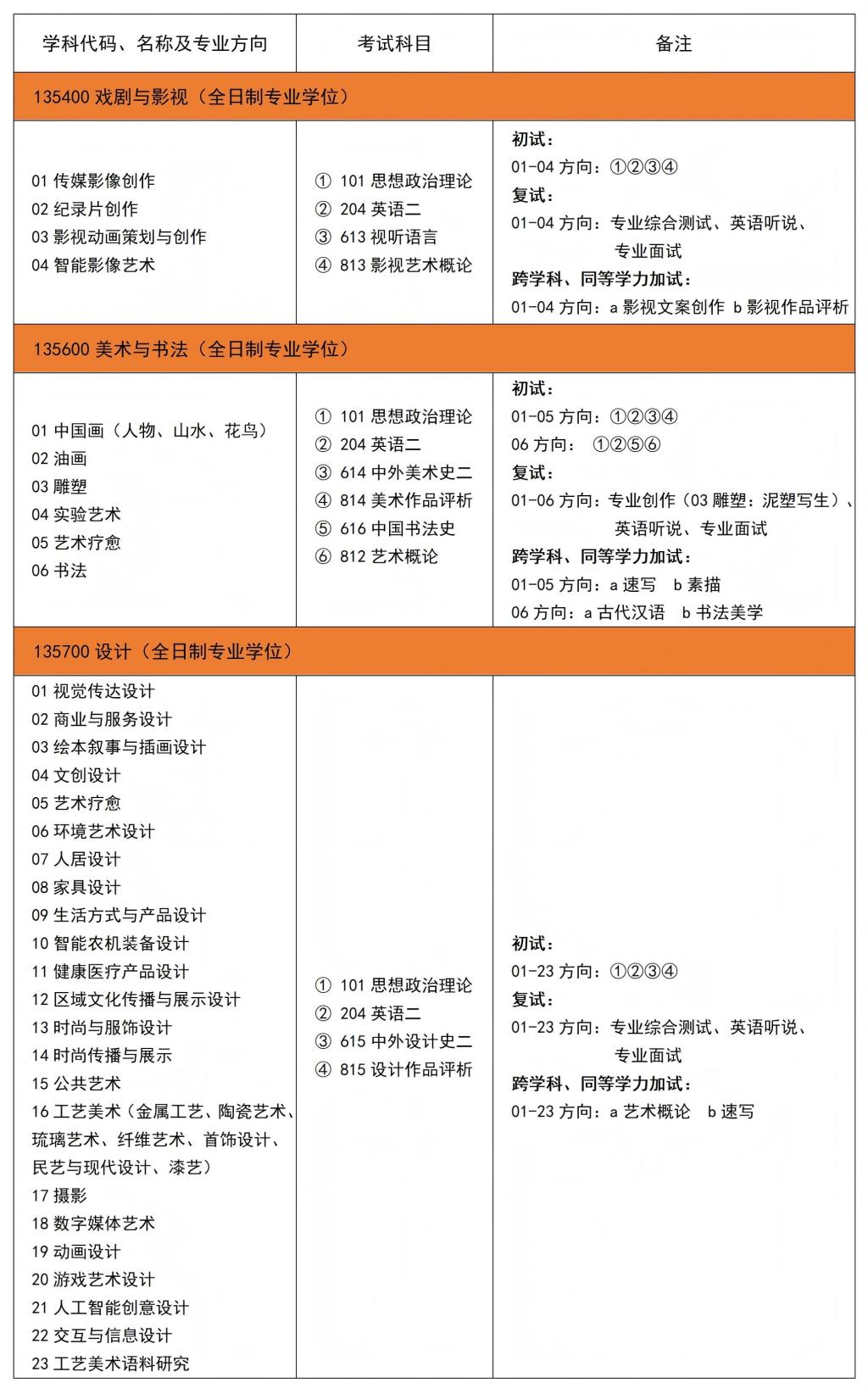
二、全日制專業學位碩士研究生招生專業目錄和初試參考書目
(一)招生專業目錄
、
(二)初試各學科(專業)主要參考書目
135400戲劇與影視
01—04方向:
《影視視聽語言》(第三版),張菁、關玲著,中國傳媒大學出版社,2020年版。
《影視藝術概論》,曲春景、程波主編,高等教育出版社,2017年版。
《傳媒藝術導論》,胡智鋒、劉俊等著,北京師范大學出版社,2020年版。
135600美術與書法
01—05方向:
《中國美術史》,《中國美術史》編寫組編,高等教育出版社,2019年版。
《外國美術簡史》(彩插增訂版),中央美術學院人文學院美術史系外國美術史教研室編著,中國青年出版社,2014年版。
《美術概論》,鄧福星著,上海人民美術出版社,2009年版。
06方向:
《中國書法風格史》,徐利明著,河南美術出版社,2009年版。
《二十世紀中國書法史》,于茂陽、鄭培亮、劉宗超著,河南美術出版社,1998年版。
《藝術學概論》(第五版),彭吉象著,北京大學出版社,2019年版。
《美術概論》,鄧福星著,上海人民美術出版社,2009年版。
135700設計
01—23方向:
《中國工藝美術史》(修訂本),田自秉著,東方出版中心,2010年版。
《現代設計藝術史》,董占軍編著,人民美術出版社,2024年版。
《中國設計藝術原理》,唐家路、張愛紅著,山東教育出版社,2024年版。
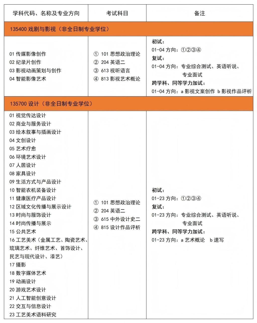
三、非全日制專業學位碩士研究生招生專業目錄和初試參考書目
(一)招生專業目錄

(二)初試各學科(專業)主要參考書目
135400戲劇與影視
01—04方向:
《影視視聽語言》(第三版),張菁、關玲著,中國傳媒大學出版社,2020年版。
《影視藝術概論》,曲春景、程波主編,高等教育出版社,2017年版。
《傳媒藝術導論》,胡智鋒、劉俊等著,北京師范大學出版社,2020年版。
135700設計
01—23方向:
《中國工藝美術史》(修訂本),田自秉著,東方出版中心,2010年版。
《現代設計藝術史》,董占軍編著,人民美術出版社,2024年版。
《中國設計藝術原理》,唐家路、張愛紅著,山東教育出版社,2024年版。